成都一诊可以说是是成都市高三学生的第一次大考,除了成都市的高三学生参考外,其它市的学生也会参与其中,可以说是备受所有老师、学生、家长关注的一次考试!
成都一诊共考试2天,完全按照高考时间来模拟考试的。这样安排主要是让学生们适应大型考试,在二诊、三诊之后,学生们参考高考时就不容易紧张让心态、状态影响到考试!
成都一诊各科考完后,相信所有学生都想第一时间知道自己考了多少分,跟着升空教育老师的步伐,对一对答案,看看你能得多少分!
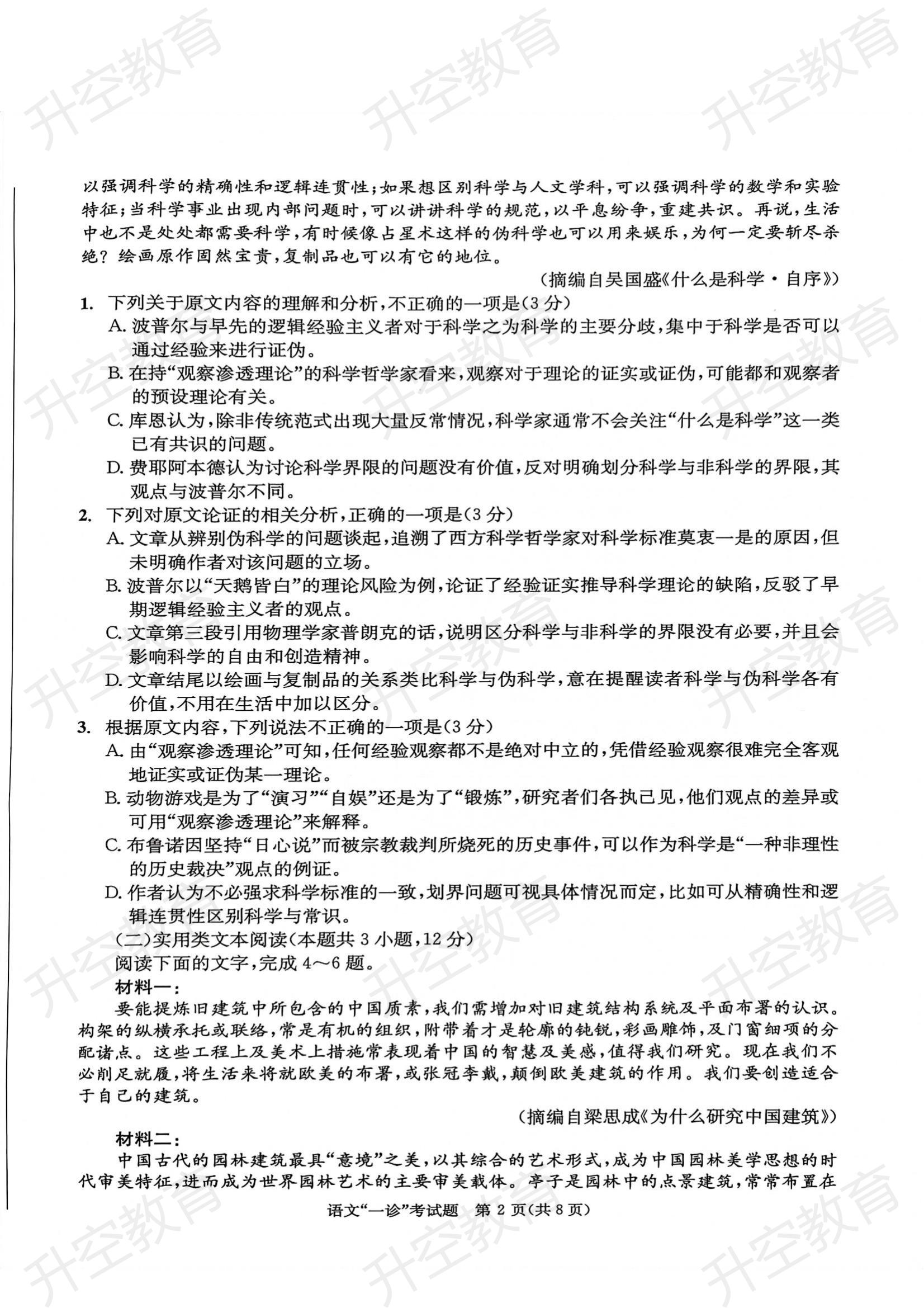
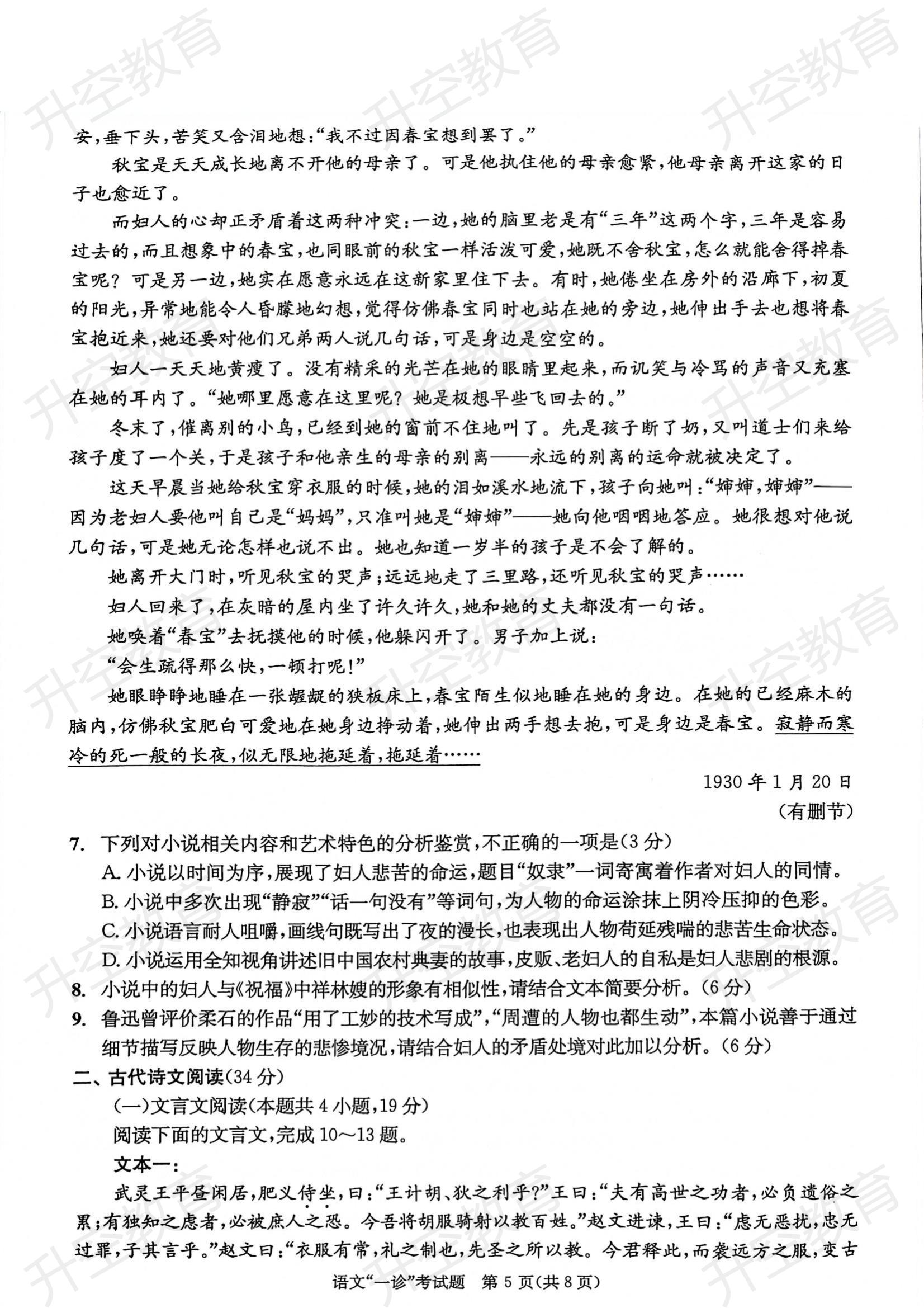
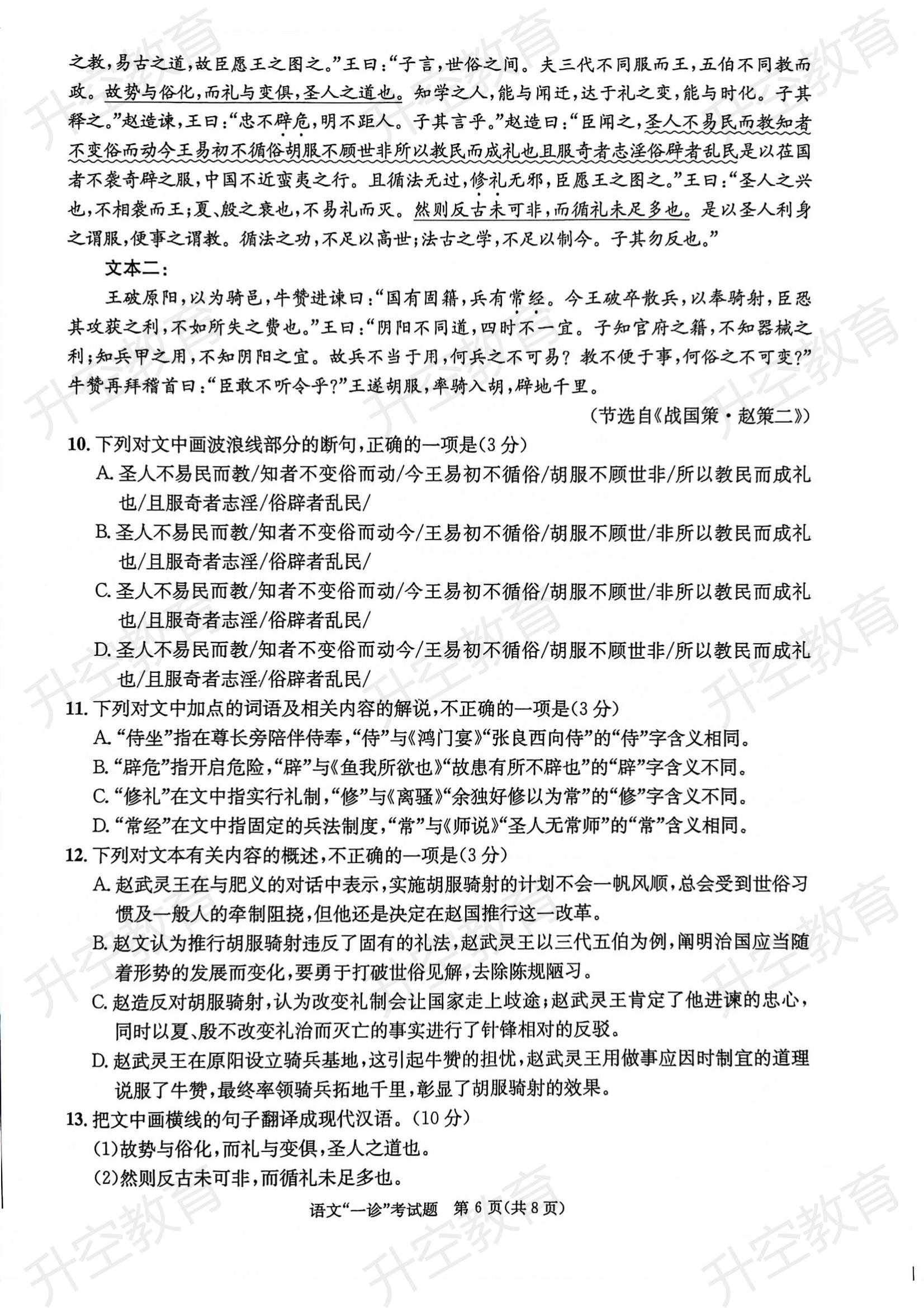
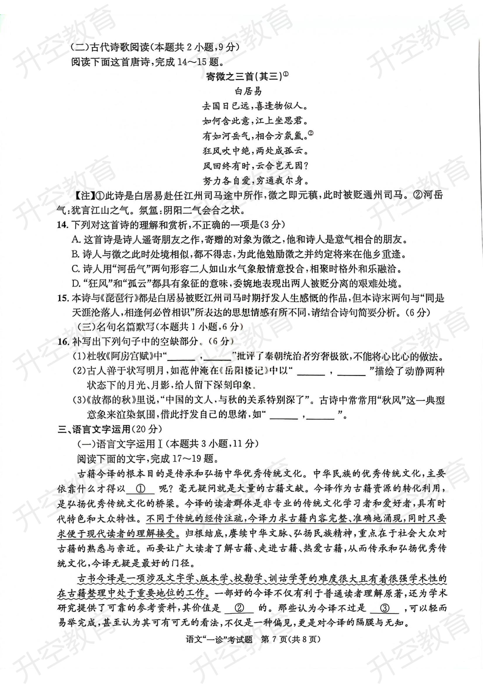
成都一诊语文试题:







成都一诊语文答案:

成都一诊文科数学试题:



成都一诊文科数学答案:



成都一诊理科数学试题:



成都一诊理科数学答案:




成都一诊文科综合试题:












成都一诊文科综合答案:



成都一诊理科综合试题:








成都一诊理科综合答案:






