距高考还有

【参考】2019高考志愿填报前,如何先深入了解目标高校?

发布日期:2019-04-27
扫码二维码添加老师微信 扫码二维码添加老师微信


导读


选择什么样的大学,一直是困扰考生和家长的一大难题。第四轮学科评估公布后一定程度上可以再给大家参考。但是,似乎参考条件越多家长越困惑!

本文教你从五个方面入手全面了解大学,供考生选择填报志愿参考。

每一位高考学子都希望进入一所自己心仪的大学,但却不是人人都能如愿,总是有各种各样的因素影响着我们对大学的选择。

有的考生在意大学的名气和社会评价,有的考生在意大学的优势和专业特色,有的考生希望能够到大城市或经济发达的地区读大学,有的考生希望自己的高考成绩分尽其用……

无论受哪种因素的影响,考生都需要做到客观认识大学、理性选择大学。


一、了解大学的种类


对考生来说,每一个分数段对应的院校不止一所,如果你不了解高校分类,你就很难决断该去哪所学校。我国高校,按学科范围可分为:综合类、理工类、师范类、农林类、政法类、医药类、财经类、民族类、语言类、艺术类、体育类、军事类院校。

1
综合类大学

这类大学的学科齐全,文理渗透,偏文的学科和偏理的学科实力均衡。

具有代表性的11所高校:北京大学、复旦大学、南京大学、南开大学、武汉大学、中山大学、厦门大学、山东大学、吉林大学、四川大学、兰州大学。


在这样的大学读书,学校的各种学术讲座丰富多彩,群体活动也多姿多样,有利于人的全面发展。报考文科类和理学类专业的考生,建议优先选择综合性大学,这类院校学习氛围好,人脉资源广。因为上大学不仅仅是学知识,还要提升综合素质,建立人脉关系。考生家长报考这类学校时,要注意:此类学校的专业非常多,假如以低分冲进去,有可能会被调剂到孩子不喜欢的专业。


2
理工类大学

这类学校的优势学科是工科类和理科类,当然也有文科专业,但不是它的优势。

代表院校有:清华、国科大、上交大、浙大、中科大、西交大、同济、哈工大。


学工科的理科生可以报考此类学校,这类学校中有些有国家重点实验室和国家工程研究中心。报考文科专业的考生,尽量不要报考此类学校。


3
师范类大学

代表院校有北师大、华东师大、东北师大、华中师大、陕西师大、华南师大、南京师大、湖南师大。


师范大学类似于综合大学,文理渗透,办学水平较高,遗憾的是有个“师”字,很多人不爱报考,所以性价比高。建议学文科类、理学类和心理学的考生积极填报。


4
专业类大学

有农林类、政法类、医药类、财经类、民族类、语言类、艺术类、体育类院校。


专业类大学,多数具有很深的行业历史背景,某一类专业很有特色,在本行业内有很高的认同度。这类大学除财经和医学类院校目前比较热而录取分数高外,其他专业院校一般录取分数不是很高。


对大学进行分类,从报考角度讲,主要是让考生一定要走对门,千万别走错门。因为不同类别大学的学科特色差别较大,校园文化氛围截然不同。



二、了解大学的录取


我国具有独立招生资格的高校有两千多所,从高校的录取层次上分:有一本院校、二本院校、三本院校(很多省份已取消)、高职(专科)院校等。高考录取时,是按照录取批次顺序进行的。


从院校综合实力和国家扶持力度上分:有“985工程”高校、“211工程”高校、“双一流”重点建设高校、省属本专科院校、独立学院、民办高校等。


其中“985工程”高校全国共39所,得到国家在政策、资金、物力等各方面的支持,教学水平、学术水平、国际化水平都很高;“211工程”高校全国共有77所,同样得到了国家和地方的各种支持。2017年9月,教育部又公布了“双一流”重点建设高校名单,共有137所高校入围。除了之前的985、211高校,还新增了25所地方或行业特色院校。这些学校对考生的高考成绩要求都比较高。


另外,需要注意的是有些一本院校每年高考招生时,在有些省(市)放在一本批次招生,而在其余省(市)放在二本批次招生,有的学校也会在多个批次都有招生计划,考生在报考时一定要搞清楚。


三、了解院校的历史沿革和归属
1
了解大学的历史沿革


中国大学基本上是在6个阶段诞生的:


洋务运动时期,如清华大学、北京大学、天津大学、苏州大学等;民国时期即解放前,如复旦大学、南开大学、东北大学等.


解放初期〔50-60年〕主要是一些专业类大学,如农、林、水、地、矿、油、财等,如华南理工大学等,以及没有大学的省份新建的大学,如内蒙古大学、青海大学、宁夏大学等。


改革开放初期,各地兴办师范类专科学校,西藏、海南也有了综合大学;全民办教育的产业化时期,如独立学院、民办院校等。


一般讲,建校时间越长,学校实力越强,专业特色越明显,录取批次越靠前。在了解历史沿革时,不能忽视各个大学在不同时期接纳、合并其他院校的情况。


解放后,我国曾于1952年开始对各大学院系进行调整,2000年对全国大学进行了一次大规模的合并重组。


学校称谓前后不一,专业存续时有变化。合并重组的大学,往往拥有几个互不相连的校区,新校区基本都建在郊区。


不同的专业实际上分布在不同的校区。如吉林大学是由原吉林大学、吉林工业大学、白求恩医科大学、长春科技大学、长春邮电学院、解放军军需大学6校合并组建而成。


这就要求考生按照自己报考科类甄别拟报大学。一般来讲,一个学校的传统专业好于新开设专业,也好于合并专业,校名中能体现的专业好于其他专业。


2
解大学的隶属


大学都是有归属的。调整后的院校基本分部属和省属两大部分。部属院校又有教育部与其他部委之分。


教育部直属的75所院校多是综合类大学、一流名牌大学,“985工程”、“211工程”院校主要集中在这里。


其他部委院校多是特色鲜明的行业、专业类大学。如北京航空航天大学〔隶属工信部〕、大连海事大学〔隶属交通部〕。


3
了解院校的特色


院校名称中凡冠以定语的院校多为专业类特色鲜明的大学,如,科学、科技、理工、工业、电子、交通、矿业、石油、农业、林业、海洋、医学、外语等。目前在一本和二本批次招生的院校中,有368所院校原来具有国家部委的隶属关系,这些院校原有的隶属关系就是其现在的行业背景。


由于具有特殊的行业历史背景,它们的毕业生就业时常常受到国家部委、国有大中型企业及民营企业的青睐和重视。


家长和考生在填报志愿时如能依据院校行业背景挑大学、选专业或许能为孩子的未来就业前景打开另一条新通道!


了解院校的历史沿革和归属,家长就可以辩明学校的强势学科和特色专业。例如,我们每年打开全国高校在陕分校分专业《招生计划汇编》,里面会有很多叫某某理工大学的。


这里除了教育部所属的像华南理工、大连理工、华东理工、武汉理工之外,还有属于工信部的北京理工、南京理工,剩下每个省(市)都有理工院校,有的省有好几所。


如西安理工、陕西理工,这些理工院校的历史背景和特色专业是不一样的,因为这些理工院校前身有的是工学院,有的是化工学院,有的是地质学院,有的是冶金学院,也有的是师范学院,历史渊源和办学特色都不一样,归属也不同。


四、了解院校的办学实力


打开每所高校的官方网站,在学校简介栏中都对本校的办学情况如数家珍般地介绍,信息量较大,家长往往分不清主次。从报考的角度讲,家长可主要从以下2个方面去了解大学的实力: 


1
师资力量

主要看院士数、博导数、长江学者数、“千人计划”入选数等,这是大学实力的集中体现;


2
学科实力

主要看博士点、博士后科研流动站、国家重点学科等。大学的核心竞争力主要体现在大学的学科建设水平,其中有无国家重点学科以及同一重点学科的排名是衡量高校学科建设水平的关键。

一所大学拥有国家重点学科的数量能直接反映这个学校在全国高校的学术地位、科研水平及培养人才的质量。


教育部公布的第四轮学科评估结果是目前公认的权威参考依据,家长在给孩子圈定了专业方向后,可查看自己所选报学科(专业)在哪些学校属一级学科国家重点学科,哪些学校属二级学科国家重点学科。不同学校的同一国家重点学科再根据排名来确定,往往能得到较高的性价比。

不过需要注意的是,学科评估主要是按照一级学科、二级学科进行,对应到本科招生专业时在名称上不一定完全对应,考生需要搞清楚相应的学科对应的招生专业名称是什么。


由于大学专业繁多,各大学的专业设置也不尽相同,建议考生结合高考分数,圈定目标大学范围后再具体了解专业情况。


另外,作为理科生,还要了解大学的实验室。


大学实验室是一所高校实力的重要标志。它有国家级的、省部级的。一般来讲,国家级实验室比省部级的实验室档次要高,设施要全。


作为文科生,要了解大学的图书馆:

一是了解图书馆的建馆时间,知道古旧书籍的历史价值;

二是了解图书馆的图书藏量,清楚知识面的扩大;

三是了解图书馆的现代化阅读方式,懂得节约时间。



五、了解大学的社会声誉

包括文化底蕴、文化传承、育人理念、校园氛围等。


每一所大学都有她独特的气质和风格,不同大学的校园文化和育人理念各不相同,比如,有的大学学风自由,学校统一安排的课程比较少,更多的需要学生自主学习、汲取知识;有的大学学风严谨,学校有意识地引领学生去探索发现。


但通常情况下这些很难在学校介绍的资料上看出来,如果有机会,家长和考生可以利用高校开放日、高考咨询日走进大学校园,亲身感受大学文化、触摸大学历史。


切身感受大学校园的氛围怎么样,图书馆里自习的学哥学姐们都在做什么,实习教室里大家都在做些什么神奇的发明创造。也可以随机询问学哥学姐他们在大学的感受,能给你什么好的建议。


看看大学能否给你独立思考的机会,能否提供动手锻炼的平台,能否提供施展才华的舞台。


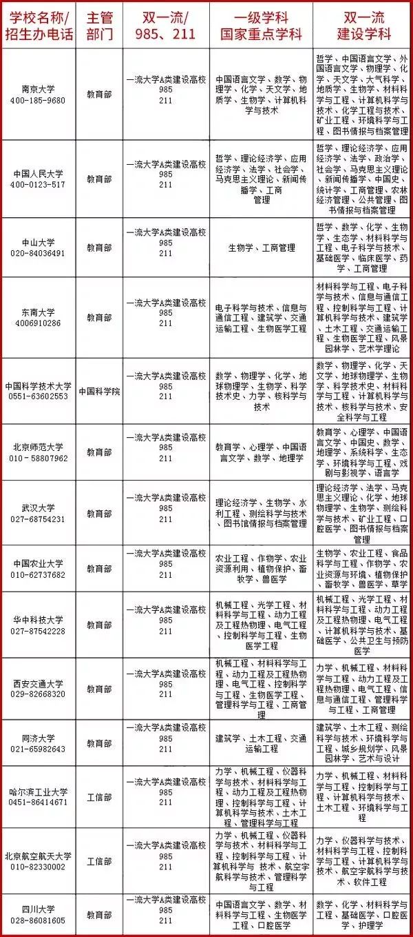
六、重点大学重点专业一览表


说明:

1.现阶段的重点大学应包括:211、985、“双一流”大学。

2.一级学科国家重点学科:反映了实力排名全国前列的学科有哪些。

3.“双一流”建设学科:代表了相关学科的未来发展潜力。

注:上述名单不代表任何排名。后7所高校只有国家重点学科,暂不属重点大学范畴。

声明:本文源于网络由升小通整理,如有侵权请联系管理员删除。

四川升空教育 四川升空教育

升空简介   BRIEF INTRODUCTION

四川升空教育

四川冠博升空教育咨询有限公司成立于2008年(以下简称升空教育),是西南片区成立最早的升学规划指导机构之一,也是率先引进ISO9001“高中生升学咨询服务”国际质量认证体系的机构。我们服务的主要内容有:高考志愿填报、强基计划、综合评价、少数民族预科、国家专项、高校专项、地方专项、高水平艺术团、高水平运动队、高中生学情管理、大学生学业与职业规划等项目,全方位多渠道为高中学子量身定制升学规划。公司以“诚信负责、质量为本、勤学精进、开拓创新”的服务理念,多年来帮助万余名学子实现学业梦想。

四川升学规划专家

扫一扫微信咨询专家

电话咨询:

成都:028-68834610

绵阳:0816-6336002

微信公众平台

四川升学规划专家

微信咨询

升空教育李老师
关于升空
公司简介
联系我们
专家团队
数据查询
院校查询
专业查询
估分选大学
高考资讯
招生政策
强基计划资讯
港澳院校内地招生

扫一扫,在线咨询

添加微信与我们联系
  • 成都地址:成都市武侯区科华北路58号亚太广场C座9楼
  • 咨询热线:028-68834610
  • 绵阳地址:绵阳市涪城区万达广场1单元11楼
  • 咨询热线:0816-6336002
  • 绵阳地址:绵阳市教育南路69号五方校园广场2栋2单元2-71/72
  • 咨询热线:0816-6985002
  • 宜宾地址:蜀南大道14号新世纪10楼18号
  • 咨询热线:13548013413
  • 西昌地址:四川省西昌市顺河路口美丽华酒店西一楼
  • 咨询热线:18280646325
  • 乐山地址:乐山市市中区白云街336号时代购物街3楼
  • 咨询热线:18781311127 朱老师
  • 备案号:蜀ICP备18015759号-1 蜀ICP备18015759号-2    

申明:本网站数据来自于四川省教育考试院、教育部阳光高考信息公开平台、《招生考试报》、《高考指南》、高校招生杂志社、四川教育发布、招生考试信息网ZK789及其他网络平台,如有侵权请联系管理员删除。

四川高考升学免费咨询:028-85004612、0816-6336002

免费预约咨询

请放心输入您的电话号码,点击预约咨询,稍后您将接到我们的电话,该通话对您完全免费,请放心接听!

称呼不能为空!
请输入正确的电话号码!

用户登录

账号不能为空!
密码不能为空!
还没有账号: 点此免费注册