距高考还有

“六卓越一拔尖”计划——中国最好的专业

发布日期:2018-11-29
扫码二维码添加老师微信 扫码二维码添加老师微信

教育部高等教育司负责人表示,我国人才培养的中心地位和本科教学的基础地位还不够巩固,一些学校领导精力、教师精力、学生精力、资源投入仍不到位,教育理念仍相对滞后,评价标准和政策机制导向仍不够聚焦。


针对这些问题,我国开始实行“六卓越一拔尖”计划。


六卓越”是卓越工程师教育培养计划、卓越医生教育培养计划、卓越农林人才教育培养计划、卓越法治人才教育培养计划、卓越新闻传播人才教育培养计划和卓越教师培养计划。


一拔尖是指基础学科拔尖学生培养计划。


作为教育部公布的名单,“六卓越一拔尖”对于家长和考生挑选院校和专业极具参考价值。今天,升小通给大家详细解读一下。


bird

卓越XXX教育培养计划

bird
卓越XXX教育培养计划


以川大为例,实施卓越工程师培养计划的专业就是该校工科最好的一批专业。  


继工科之后,教育部还推进了医科、农科、文科等的全面建设,形成覆盖全部学科门类的中国特色、世界水平的一流本科专业集群。


有的学校虽然不够出名,但列入“六卓越”培养计划的专业绝对是国家高度重视,教育部乃至当地政府和该高校重点扶持的。


“六卓越”培养计划,旨在为国家培养国家发展所需的实干人才。从这些专业出来的优秀学生,哪怕不是念的重点大学,也是不愁就业问题的。

卓越工程师教育培养计划

卓越医生教育培养计划

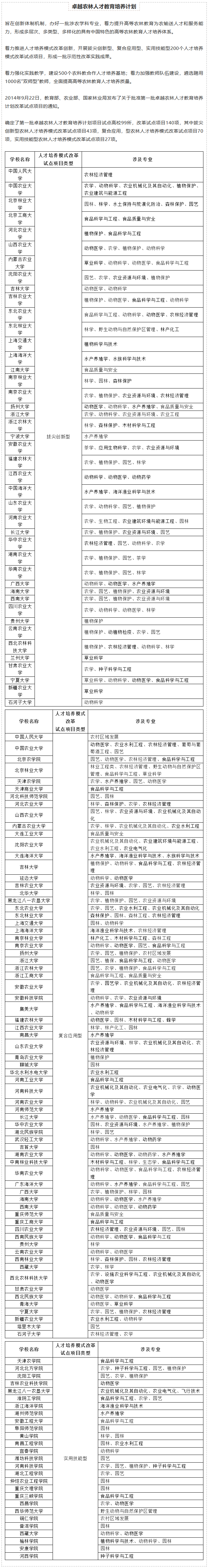
卓越农林人才教育培养计划

卓越法制人才教育培养计划

卓越新闻传播人才教育培养计划、卓越教师培养计划

bird

国家“基础学科拔尖学生培养试验计划”

bird


国家“基础学科拔尖学生培养试验计划”(简称“珠峰计划”)由教育部联合中组部财政部于2009年启动实施。


该计划首先从数学物理化学生物计算机科学5个基础学科开始试验,通过考查学生的综合能力兴趣和发展潜质,每年动态选拔特别优秀的学生进入各高校重点实验班。


学生可自由选择专业,学校为他们配备一流师资,提供一流的学习条件,创新培养方式,构筑基础科学拔尖人才培养的专门通道,国家设立专项经费,主要用于聘请一流师资,包括聘用有关学科国外高水平教师国内一流教师授课和担任导师;提供奖学金国际交流科研训练等经费;营造一流学术环境与氛围等,努力使受该计划支持的学生成长为相关基础科学领域的领军人物。


该计划就是以培养“大师”为目标的。      


入选“珠峰计划”的高校(20所):


四川大学                清华大学                    浙江大学

复旦大学                南京大学                    上海交通大学

西安交通大学         中国科学技术大学    哈尔滨工业大学

南开大学                北京大学                    中山大学

武汉大学                吉林大学                    山东大学

北京师范大学        北京航空航天大学      兰州大学

厦门大学                同济大学


birds


“六卓越一拔尖”培养计划所涉及的院校和专业都是国家未来教育事业的重点发展对象,前景不可限量。


要想成为未来国家顶尖的人才,这个政策您不容错过!


“六卓越一拔尖”培养计划2.0已与日前正式发布,那么,我们应该如何选择院校和专业呢?


当然需要咨询专业人士,他(她)们可为您解读“六卓越一拔尖”培养计划2.0的新增专业和院校。


更多升学路径、院校和专业详情,家长和考生可点击侧边“在线咨询”预约升空教育专家老师进行一对一咨询


四川升空教育 四川升空教育

升空简介   BRIEF INTRODUCTION

四川升空教育

四川冠博升空教育咨询有限公司成立于2008年(以下简称升空教育),是西南片区成立最早的升学规划指导机构之一,也是率先引进ISO9001“高中生升学咨询服务”国际质量认证体系的机构。我们服务的主要内容有:高考志愿填报、强基计划、综合评价、少数民族预科、国家专项、高校专项、地方专项、高水平艺术团、高水平运动队、高中生学情管理、大学生学业与职业规划等项目,全方位多渠道为高中学子量身定制升学规划。公司以“诚信负责、质量为本、勤学精进、开拓创新”的服务理念,多年来帮助万余名学子实现学业梦想。

四川升学规划专家

扫一扫微信咨询专家

电话咨询:

成都:028-68834610

绵阳:0816-6336002

微信公众平台

四川升学规划专家

微信咨询

升空教育李老师
关于升空
公司简介
联系我们
专家团队
数据查询
院校查询
专业查询
估分选大学
高考资讯
招生政策
强基计划资讯
港澳院校内地招生

扫一扫,在线咨询

添加微信与我们联系
  • 成都地址:成都市武侯区科华北路58号亚太广场C座9楼
  • 咨询热线:028-68834610
  • 绵阳地址:绵阳市涪城区万达广场1单元11楼
  • 咨询热线:0816-6336002
  • 绵阳地址:绵阳市教育南路69号五方校园广场2栋2单元2-71/72
  • 咨询热线:0816-6985002
  • 宜宾地址:蜀南大道14号新世纪10楼18号
  • 咨询热线:13548013413
  • 西昌地址:四川省西昌市顺河路口美丽华酒店西一楼
  • 咨询热线:18280646325
  • 乐山地址:乐山市市中区白云街336号时代购物街3楼
  • 咨询热线:18781311127 朱老师
  • 备案号:蜀ICP备18015759号-1 蜀ICP备18015759号-2    

申明:本网站数据来自于四川省教育考试院、教育部阳光高考信息公开平台、《招生考试报》、《高考指南》、高校招生杂志社、四川教育发布、招生考试信息网ZK789及其他网络平台,如有侵权请联系管理员删除。

四川高考升学免费咨询:028-85004612、0816-6336002

免费预约咨询

请放心输入您的电话号码,点击预约咨询,稍后您将接到我们的电话,该通话对您完全免费,请放心接听!

称呼不能为空!
请输入正确的电话号码!

用户登录

账号不能为空!
密码不能为空!
还没有账号: 点此免费注册