四川升学规划网
距高考还有

【盘点】2019年那些招收文科生或开放文科专业自主招生院校

发布日期:2019-04-03
扫码二维码添加老师微信 扫码二维码添加老师微信

因2019年高校自主招生政策调整,许多家长和考生对能否招收文科特长生的报考院校不确定。为此,升小通综合已经公布的高校简章,对招收文科生或开放文科专业的院校进行盘点,供家长和考生参考。






哪些高校开放了文理兼招或文科类专业


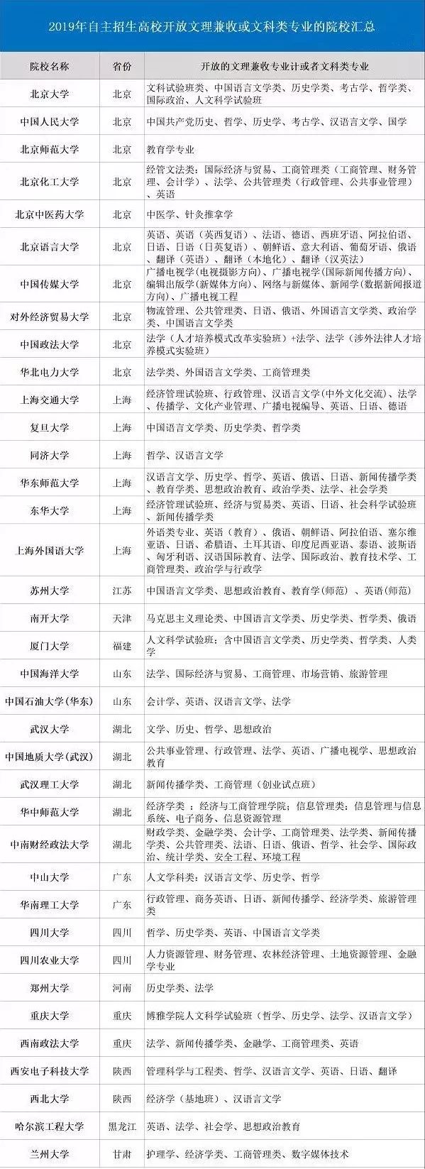
2019年自主招生高校开放文理兼收或者文科类专业的院校汇总



高校招生条件解读


开放了文理兼招或文科类专业的院校主要分为两种:


1、具备理科奖项考生可报考

2019年大部分高校都对理科学科竞赛奖项提出要求,因此,具备理科奖项的文科考生在今年的自主招生报考中具备较大优势,上表中的大部分院校和专业均可选择。

2、具备文科特长证明可报考

梳理2019年已经公布的高校自主招生简章,高校虽然没有明确提出认可文科类奖项,但部分高校会提出相关要求。

如复旦大学提出认可“高中阶段文科学习成绩特别优秀、人文学科特长显著,对文史哲学术研究具有浓厚兴趣与发展潜质,并能提供相关证明材料”。具备文科特长的考生可重点关注此类别的高校!




报考建议


纵览2019年自主招生报名系统,高校对报考条件均做出了严谨的设置,即在填报志愿时,需首先选择“具备的条件”才能选择对应条件开放的专业。


因此,建议,文科考生填报志愿时基于以“保”为主,以“冲”为辅的策略进行报考,即结合考生奖项和综合成绩选定自主招生院校,在符合报考条件的情况下结合优惠政策择校。


声明:本文源于网络由升小通整理,如有侵权请联系管理员删除。


四川升空教育 四川升空教育

升空简介   BRIEF INTRODUCTION

四川升空教育

四川冠博升空教育咨询有限公司成立于2008年(以下简称升空教育),是西南片区成立最早的升学规划指导机构之一,也是率先引进ISO9001“高中生升学咨询服务”国际质量认证体系的机构。我们服务的主要内容有:高考志愿填报、强基计划、综合评价、少数民族预科、国家专项、高校专项、地方专项、高水平艺术团、高水平运动队、高中生学情管理、大学生学业与职业规划等项目,全方位多渠道为高中学子量身定制升学规划。公司以“诚信负责、质量为本、勤学精进、开拓创新”的服务理念,多年来帮助万余名学子实现学业梦想。

四川升学规划专家

扫一扫微信咨询专家

电话咨询:

成都:028-68834610

绵阳:0816-6336002

微信公众平台

四川升学规划专家

微信咨询

升空教育李老师
关于升空
公司简介
联系我们
专家团队
数据查询
院校查询
专业查询
估分选大学
高考资讯
招生政策
强基计划资讯
港澳院校内地招生

扫一扫,在线咨询

添加微信与我们联系
  • 成都地址:成都市武侯区科华北路58号亚太广场C座9楼
  • 咨询热线:028-68834610
  • 绵阳地址:绵阳市涪城区万达广场1单元11楼
  • 咨询热线:0816-6336002
  • 绵阳地址:绵阳市教育南路69号五方校园广场2栋2单元2-71/72
  • 咨询热线:0816-6985002
  • 宜宾地址:蜀南大道14号新世纪10楼18号
  • 咨询热线:13548013413
  • 西昌地址:四川省西昌市顺河路口美丽华酒店西一楼
  • 咨询热线:18280646325
  • 乐山地址:乐山市市中区白云街336号时代购物街3楼
  • 咨询热线:18781311127 朱老师
  • 备案号:蜀ICP备18015759号-1 蜀ICP备18015759号-2    

申明:本网站数据来自于四川省教育考试院、教育部阳光高考信息公开平台、《招生考试报》、《高考指南》、高校招生杂志社、四川教育发布、招生考试信息网ZK789及其他网络平台,如有侵权请联系管理员删除。

四川高考升学免费咨询:028-85004612、0816-6336002

免费预约咨询

请放心输入您的电话号码,点击预约咨询,稍后您将接到我们的电话,该通话对您完全免费,请放心接听!

称呼不能为空!
请输入正确的电话号码!

用户登录

账号不能为空!
密码不能为空!
还没有账号: 点此免费注册